This thread has been locked.

If you have a related question, please click the "Ask a related question" button in the top right corner. The newly created question will be automatically linked to this question.

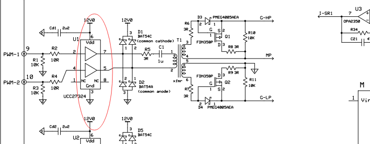
LLC谐振套件中U1的作用



如图所示,请问U1的作用是什么,我的意思是2端口为高电平时,7脚输出高电平,不用U1也可以啊,问什么这里要用一个U1。