This thread has been locked.

If you have a related question, please click the "Ask a related question" button in the top right corner. The newly created question will be automatically linked to this question.

请教TI工程师28069F芯片AD的问题



我使用的28068FFPT芯片,自己做的硬件,运行SPIN_FOC例程lab10c的程序,发现AD运行一次三相电流电压就不更新了,dcBus的值时有时无(如下图),中断运行都正常,请问这是什么原因。

  • Jianwei,

    你自己做的板子,AD通道是否改了?需要在AD初始化中相应更改通道。

  • AD通道都改过了,显示好像第一次转换了,然后就不再转换更新

  • 跟编译器的版本有关系吗,编译时有个警示需要6.2.3的版本,我用的CCS5.5,编译器是6.2.0的

    还有就是gMotorVars.Flag_enableSys标志不使能的情况下,AD是否持续转换?

  • 你好Martin Yu

    今天又调试了一下,上面显示的AD值不是实际转换的值,是I_bias校正偏移的值(附图),这就是说程序里AD转换并没有启动,请问应该是哪儿的问题

    而且用示波器看到有PWM输出,但也是个固定值,没有持续更新。

  • 建议检查下你的ADC中断的触发源是否有相应改变:

     // configure the interrupt sources
      ADC_disableInt(obj->adcHandle,ADC_IntNumber_1);
      ADC_setIntMode(obj->adcHandle,ADC_IntNumber_1,ADC_IntMode_ClearFlag);
      ADC_setIntSrc(obj->adcHandle,ADC_IntNumber_1,ADC_IntSrc_EOC7);

  • Jianwei,

    你用哪个lab程序试的?建议用lab3a不带电机,先试下offset计算,一般电流的三个值一样,在0.9~1.05左右,电压三个值一样,220V输入则为0.38左右,则证明是正常的;按照你的截图,说明ADC采样不对,具体是软件还是硬件,需要排查,先检查ADC和PWM的初始化程序和user.h的设置。

    你是哪的客户?可以联系当地的代理商或TI的FAE帮忙。

     

  • Martin Yu ,非常感谢你的解答

    我用的是lab10C程序,硬件是按照TI文档介绍的,进AD的信号都对,软件里面AD和PWM初始化都没有动,只改了相应的IO口和AD通道,

    按你说的我用lab3a调试了一下,电流电压AD转换还是没有值,只显示减去偏移后的值,但和用运行的值不一样,电流和电压的偏移都一至。

    只有dcBus的值在变,从寄存器中也只看到通道7的值在变,但和实际值相差很远,应该也不是真实值。见下图

  • Jianwei,

    lab3a跑出来的值不对的,应该还是ADC和PWM的配置方面。你把这部分的原理图截图和配置代码发上来看看。你是哪里的,最好联系支持贵司的代理商的FAE现场帮你看看,这样效率高些。

  • Martin Yu 你好,

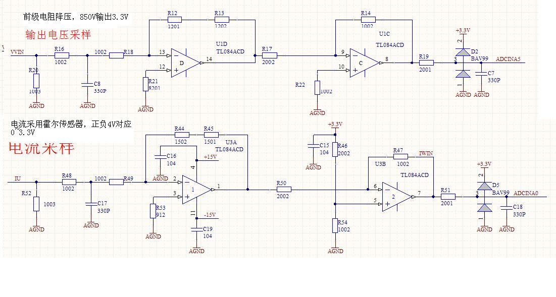
    我的电压采样对技术文档差不多,电阻降压后经过运放,850V输出3.3V,正常输入是380V。母线就是540V。测量板子上母线电压输入到芯片引脚是1.805V

    三相输出电压到芯片引脚是0V,电流采样用的霍尔传感器正负4V出0-3.3V。现在无电流时进芯片是1.65V。ADC和PWM改动较少,主要是通道,寄存器配置没怎么动。修改了几个地方做有注示,用lab03试验时PWM波形很正常,会连续变动,主要还是看不到AD转的值。

    void HAL_setupAdcs(HAL_Handle handle)
    {
      HAL_Obj *obj = (HAL_Obj *)handle;


      // disable the ADCs
      ADC_disable(obj->adcHandle);


      // power up the bandgap circuit
      ADC_enableBandGap(obj->adcHandle);


      // set the ADC voltage reference source to internal
      ADC_setVoltRefSrc(obj->adcHandle,ADC_VoltageRefSrc_Int);


      // enable the ADC reference buffers
      ADC_enableRefBuffers(obj->adcHandle);


      // Set main clock scaling factor (max45MHz clock for the ADC module)
      ADC_setDivideSelect(obj->adcHandle,ADC_DivideSelect_ClkIn_by_2);


      // power up the ADCs
      ADC_powerUp(obj->adcHandle);


      // enable the ADCs
      ADC_enable(obj->adcHandle);


      // set the ADC interrupt pulse generation to prior
      ADC_setIntPulseGenMode(obj->adcHandle,ADC_IntPulseGenMode_Prior);


      // set the temperature sensor source to external
      ADC_setTempSensorSrc(obj->adcHandle,ADC_TempSensorSrc_Ext);


      // configure the interrupt sources
      ADC_disableInt(obj->adcHandle,ADC_IntNumber_1);
      ADC_setIntMode(obj->adcHandle,ADC_IntNumber_1,ADC_IntMode_ClearFlag);
      ADC_setIntSrc(obj->adcHandle,ADC_IntNumber_1,ADC_IntSrc_EOC7);


      //configure the SOCs for hvkit_rev1p1
      // EXT IA-FB
      //ADC_setSocChanNumber(obj->adcHandle,ADC_SocNumber_0,ADC_SocChanNumber_A1);
      ADC_setSocChanNumber(obj->adcHandle,ADC_SocNumber_0,ADC_SocChanNumber_A0);  //changed by xjw
      ADC_setSocTrigSrc(obj->adcHandle,ADC_SocNumber_0,ADC_SocTrigSrc_EPWM1_ADCSOCA);
      ADC_setSocSampleDelay(obj->adcHandle,ADC_SocNumber_0,ADC_SocSampleDelay_9_cycles);

      // EXT IA-FB
      // Duplicate conversion due to ADC Initial Conversion bug (SPRZ342)
      //ADC_setSocChanNumber(obj->adcHandle,ADC_SocNumber_1,ADC_SocChanNumber_A1);
      ADC_setSocChanNumber(obj->adcHandle,ADC_SocNumber_1,ADC_SocChanNumber_A0);  //changed by xjw IA=ADCA0
      ADC_setSocTrigSrc(obj->adcHandle,ADC_SocNumber_1,ADC_SocTrigSrc_EPWM1_ADCSOCA);
      ADC_setSocSampleDelay(obj->adcHandle,ADC_SocNumber_1,ADC_SocSampleDelay_9_cycles);

      // EXT IB-FB
      //ADC_setSocChanNumber(obj->adcHandle,ADC_SocNumber_2,ADC_SocChanNumber_B1);
      ADC_setSocChanNumber(obj->adcHandle,ADC_SocNumber_2,ADC_SocChanNumber_A1);  //changed by xjw IB=ADCA1
      ADC_setSocTrigSrc(obj->adcHandle,ADC_SocNumber_2,ADC_SocTrigSrc_EPWM1_ADCSOCA);
      ADC_setSocSampleDelay(obj->adcHandle,ADC_SocNumber_2,ADC_SocSampleDelay_9_cycles);

      // EXT IC-FB
      //ADC_setSocChanNumber(obj->adcHandle,ADC_SocNumber_3,ADC_SocChanNumber_A3);
      ADC_setSocChanNumber(obj->adcHandle,ADC_SocNumber_3,ADC_SocChanNumber_A2);  //changed by xjw IC=ADCA2
      ADC_setSocTrigSrc(obj->adcHandle,ADC_SocNumber_3,ADC_SocTrigSrc_EPWM1_ADCSOCA);
      ADC_setSocSampleDelay(obj->adcHandle,ADC_SocNumber_3,ADC_SocSampleDelay_9_cycles);

      // ADC-Vhb1
      //ADC_setSocChanNumber(obj->adcHandle,ADC_SocNumber_4,ADC_SocChanNumber_B7);
      ADC_setSocChanNumber(obj->adcHandle,ADC_SocNumber_4,ADC_SocChanNumber_A4);  //changed by xjw UA=ADCA4
      ADC_setSocTrigSrc(obj->adcHandle,ADC_SocNumber_4,ADC_SocTrigSrc_EPWM1_ADCSOCA);
      ADC_setSocSampleDelay(obj->adcHandle,ADC_SocNumber_4,ADC_SocSampleDelay_9_cycles);

      // ADC-Vhb2
      //ADC_setSocChanNumber(obj->adcHandle,ADC_SocNumber_5,ADC_SocChanNumber_B6);
      ADC_setSocChanNumber(obj->adcHandle,ADC_SocNumber_5,ADC_SocChanNumber_A5);  //changed by xjw UB=ADCA5
      ADC_setSocTrigSrc(obj->adcHandle,ADC_SocNumber_5,ADC_SocTrigSrc_EPWM1_ADCSOCA);
      ADC_setSocSampleDelay(obj->adcHandle,ADC_SocNumber_5,ADC_SocSampleDelay_9_cycles);

      // ADC-Vhb3
      //ADC_setSocChanNumber(obj->adcHandle,ADC_SocNumber_6,ADC_SocChanNumber_B4);
      ADC_setSocChanNumber(obj->adcHandle,ADC_SocNumber_6,ADC_SocChanNumber_A6);  //changed by xjw UC=ADCA6
      ADC_setSocTrigSrc(obj->adcHandle,ADC_SocNumber_6,ADC_SocTrigSrc_EPWM1_ADCSOCA);
      ADC_setSocSampleDelay(obj->adcHandle,ADC_SocNumber_6,ADC_SocSampleDelay_9_cycles);

      // VDCBUS
      //ADC_setSocChanNumber(obj->adcHandle,ADC_SocNumber_7,ADC_SocChanNumber_A7);
      ADC_setSocChanNumber(obj->adcHandle,ADC_SocNumber_7,ADC_SocChanNumber_A3);  //changed by xjw UDCBUS=ADCA3
      ADC_setSocTrigSrc(obj->adcHandle,ADC_SocNumber_7,ADC_SocTrigSrc_EPWM1_ADCSOCA);
      ADC_setSocSampleDelay(obj->adcHandle,ADC_SocNumber_7,ADC_SocSampleDelay_9_cycles);

      return;
    } // end of HAL_setupAdcs() function

     

    void HAL_setupPwms(HAL_Handle handle,
                       const uint_least16_t systemFreq_MHz,
                       const float_t pwmPeriod_usec,
                       const uint_least16_t numPwmTicksPerIsrTick)
    {
      HAL_Obj   *obj = (HAL_Obj *)handle;
      uint16_t   halfPeriod_cycles = (uint16_t)((float_t)systemFreq_MHz*pwmPeriod_usec) >> 1;
      uint_least8_t    cnt;


      // turns off the outputs of the EPWM peripherals which will put the power switches
      // into a high impedance state.
      PWM_setOneShotTrip(obj->pwmHandle[PWM_Number_1]);
      PWM_setOneShotTrip(obj->pwmHandle[PWM_Number_2]);
      PWM_setOneShotTrip(obj->pwmHandle[PWM_Number_3]);

      for(cnt=0;cnt<3;cnt++)
        {
          // setup the Time-Base Control Register (TBCTL)
          PWM_setCounterMode(obj->pwmHandle[cnt],PWM_CounterMode_UpDown);
          PWM_disableCounterLoad(obj->pwmHandle[cnt]);
          PWM_setPeriodLoad(obj->pwmHandle[cnt],PWM_PeriodLoad_Immediate);
          PWM_setSyncMode(obj->pwmHandle[cnt],PWM_SyncMode_EPWMxSYNC);
          PWM_setHighSpeedClkDiv(obj->pwmHandle[cnt],PWM_HspClkDiv_by_1);
          PWM_setClkDiv(obj->pwmHandle[cnt],PWM_ClkDiv_by_1);
          PWM_setPhaseDir(obj->pwmHandle[cnt],PWM_PhaseDir_CountUp);
          PWM_setRunMode(obj->pwmHandle[cnt],PWM_RunMode_FreeRun);

          // setup the Timer-Based Phase Register (TBPHS)
          PWM_setPhase(obj->pwmHandle[cnt],0);

          // setup the Time-Base Counter Register (TBCTR)
          PWM_setCount(obj->pwmHandle[cnt],0);

          // setup the Time-Base Period Register (TBPRD)
          // set to zero initially
          PWM_setPeriod(obj->pwmHandle[cnt],0);

          // setup the Counter-Compare Control Register (CMPCTL)
          PWM_setLoadMode_CmpA(obj->pwmHandle[cnt],PWM_LoadMode_Zero);
          PWM_setLoadMode_CmpB(obj->pwmHandle[cnt],PWM_LoadMode_Zero);
          PWM_setShadowMode_CmpA(obj->pwmHandle[cnt],PWM_ShadowMode_Shadow);
          PWM_setShadowMode_CmpB(obj->pwmHandle[cnt],PWM_ShadowMode_Immediate);

          // setup the Action-Qualifier Output A Register (AQCTLA)
          PWM_setActionQual_CntUp_CmpA_PwmA(obj->pwmHandle[cnt],PWM_ActionQual_Set);
          PWM_setActionQual_CntDown_CmpA_PwmA(obj->pwmHandle[cnt],PWM_ActionQual_Clear);

          // setup the Dead-Band Generator Control Register (DBCTL)
          PWM_setDeadBandOutputMode(obj->pwmHandle[cnt],PWM_DeadBandOutputMode_EPWMxA_Rising_EPWMxB_Falling);
    //      PWM_setDeadBandPolarity(obj->pwmHandle[cnt],PWM_DeadBandPolarity_EPWMxB_Inverted);
          PWM_setDeadBandPolarity(obj->pwmHandle[cnt],PWM_DeadBandPolarity_EPWMxA_Inverted); //changed by xjw

          // setup the Dead-Band Rising Edge Delay Register (DBRED)
          PWM_setDeadBandRisingEdgeDelay(obj->pwmHandle[cnt],HAL_PWM_DBRED_CNT);

          // setup the Dead-Band Falling Edge Delay Register (DBFED)
          PWM_setDeadBandFallingEdgeDelay(obj->pwmHandle[cnt],HAL_PWM_DBFED_CNT);
          // setup the PWM-Chopper Control Register (PCCTL)
          PWM_disableChopping(obj->pwmHandle[cnt]);

          // setup the Trip Zone Select Register (TZSEL)
          PWM_disableTripZones(obj->pwmHandle[cnt]);
        }


      // setup the Event Trigger Selection Register (ETSEL)
      PWM_disableInt(obj->pwmHandle[PWM_Number_1]);
      PWM_setSocAPulseSrc(obj->pwmHandle[PWM_Number_1],PWM_SocPulseSrc_CounterEqualZero);
      PWM_enableSocAPulse(obj->pwmHandle[PWM_Number_1]);
     

      // setup the Event Trigger Prescale Register (ETPS)
      if(numPwmTicksPerIsrTick == 3)
        {
          PWM_setIntPeriod(obj->pwmHandle[PWM_Number_1],PWM_IntPeriod_ThirdEvent);
          PWM_setSocAPeriod(obj->pwmHandle[PWM_Number_1],PWM_SocPeriod_ThirdEvent);
        }
      else if(numPwmTicksPerIsrTick == 2)
        {
          PWM_setIntPeriod(obj->pwmHandle[PWM_Number_1],PWM_IntPeriod_SecondEvent);
          PWM_setSocAPeriod(obj->pwmHandle[PWM_Number_1],PWM_SocPeriod_SecondEvent);
        }
      else
        {
          PWM_setIntPeriod(obj->pwmHandle[PWM_Number_1],PWM_IntPeriod_FirstEvent);
          PWM_setSocAPeriod(obj->pwmHandle[PWM_Number_1],PWM_SocPeriod_FirstEvent);
        }


      // setup the Event Trigger Clear Register (ETCLR)
      PWM_clearIntFlag(obj->pwmHandle[PWM_Number_1]);
      PWM_clearSocAFlag(obj->pwmHandle[PWM_Number_1]);

      // first step to synchronize the pwms
      CLK_disableTbClockSync(obj->clkHandle);

      // since the PWM is configured as an up/down counter, the period register is set to one-half
      // of the desired PWM period
      PWM_setPeriod(obj->pwmHandle[PWM_Number_1],halfPeriod_cycles);
      PWM_setPeriod(obj->pwmHandle[PWM_Number_2],halfPeriod_cycles);
      PWM_setPeriod(obj->pwmHandle[PWM_Number_3],halfPeriod_cycles);

      // last step to synchronize the pwms
      CLK_enableTbClockSync(obj->clkHandle);

      return;
    }  // end of HAL_setupPwms() function

  • 我的芯片是从华强电子商城直接从国外供应商发货的,我是河南新乡的,请问技术支持跟跟谁联系,如果方便的话你能远程协助调试一下吗?