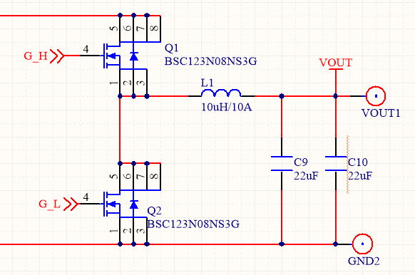
如上图是一个同步的BUCK电路,这个电路实际上可以双向功率流的,所以如果输出负载是一个电池类的东西,那么用通常的同步整流芯片控制,电路极有可能变成BOOST,上图就是这种典型的电池负载的应用。
问题来了:如果Q1占空比非常小,按照普通同步整流控制芯片,对应的下管PWM占空比是为上管的反相,也就是说如果上管为20%,下管为80%,电感又不是在CCM模式下工作了,此时电路就变成了BOOST了,电流就从输出端流入输入端了,在降压电路中这是不希望出现的。
所以,想请教各位,在使用F28069作为控制器时,有什么方式可以做到,在电感电流在接近0的时候,Q2会提前关闭,保证电感在BUCK下的伏秒平衡的正确性,
