HI~
请问:
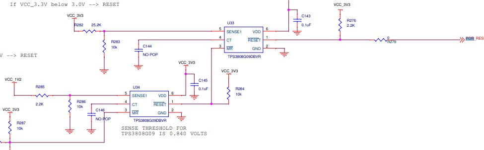
根据RM48 HDK 中电源检测设计,page7,使用TPS3808G09,电压低于1.03V,nPORRST 置0,那么这个电压是不是和VMON的VCC low重复?如果为了安全,是否应该将此门限值设置在推荐电压1.14V以下,比如1.1V?
图:
This thread has been locked.
If you have a related question, please click the "Ask a related question" button in the top right corner. The newly created question will be automatically linked to this question.
HI~
请问:
根据RM48 HDK 中电源检测设计,page7,使用TPS3808G09,电压低于1.03V,nPORRST 置0,那么这个电压是不是和VMON的VCC low重复?如果为了安全,是否应该将此门限值设置在推荐电压1.14V以下,比如1.1V?
图:
Hi tian,
R132,C29不是必须,这里是为了使JTAG工作得更加稳定。
22欧电阻还有一个作用是为了不使外部接入的ARM JTAG信号与板上自带的XDS100V2的仿真器信号发生知路。
Regards,
Jay
Hi tian,
这里的两个低压保护看谁的门限高。
1. 如果外部保护先动作,使nPORRST变低,那么将引起MCU掉电复位,在掉电状态下,VMON必然是不工作的。
2. 如果VMON先动作,那么nRST将输出低电平,MCU处于复位状态,如果外部电压继续掉,直到nPORRST 变低,MCU进入掉电状态。
Regards,
Jay