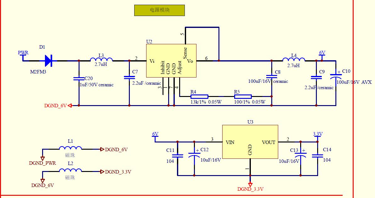
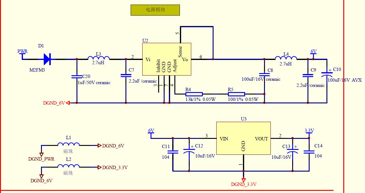
我使用的是MSP430F149,硬件主要包括12v转6v ,6V 转3.3V两个dianyu8an模块,一路PWM输出,两路串口,下载使用JTAG;软件使用IAR。换了两个芯片,每次都是使用了两天,复位引脚电压就会变成低电压,时好时坏,直到最后一直是低电压,不能正常下载程序。我还焊接了一个最小系统,使用一直没有问题,复位引脚也一直是3.3v 电压。 请大家帮忙分析分析!谢谢!
This thread has been locked.
If you have a related question, please click the "Ask a related question" button in the top right corner. The newly created question will be automatically linked to this question.
JTAG电路部分104的电容太大了,按照slac311a,47K,10nf差不多了
看电路图,也没有太大的问题,104电容也跟你的reset引脚低电平没有关系,只不过很奇怪用104你是怎么下载程序进去的?
reset变低,是一直低吗?会不会是esd造成的?
这个是TI根据芯片内部给出的建议,详情请到官网下载MSP430 Hardware Tools User Guide