This thread has been locked.

If you have a related question, please click the "Ask a related question" button in the top right corner. The newly created question will be automatically linked to this question.

MSP430F5438A用BSL下载程序问题



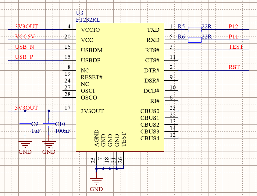
做如下电路来实现F5438A用BSL下载,不知道哪里有问题,原理图如下,RST(黄色) 和 TEST的波形在3楼,请指教该怎么解决?