This thread has been locked.

If you have a related question, please click the "Ask a related question" button in the top right corner. The newly created question will be automatically linked to this question.

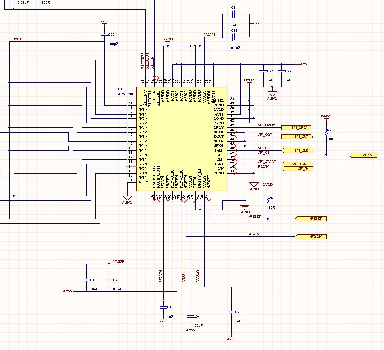
DRDY引脚一直为高电平

Other Parts Discussed in Thread: ADS1298

当我发送RDATAC指令后,DRDY一直是高电平,不知为什么会这样。附上我的电路图,大家帮我看看,问题出在哪里。