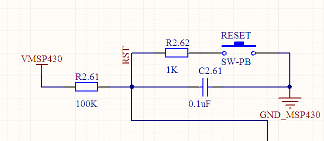
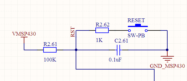
您好, 我现在在用TI的MSP430F6638,在用IAR5.2平台,设置好了USB-IF下载方式,程序编译没有问题,用JTAG仿真器烧写程序时,出现了“could not find device”的对话框。 我的JTAG口连接见附件。 请问这是怎么回事
This thread has been locked.
If you have a related question, please click the "Ask a related question" button in the top right corner. The newly created question will be automatically linked to this question.
您好, 我现在在用TI的MSP430F6638,在用IAR5.2平台,设置好了USB-IF下载方式,程序编译没有问题,用JTAG仿真器烧写程序时,出现了“could not find device”的对话框。 我的JTAG口连接见附件。 请问这是怎么回事
您好,您给的网页打开后显示找不到文件。能否把该文档发我邮箱 529671978@qq.com 万分感谢您
亲。我也遇到了累死的问题,但楼下的建议我看不懂啊。。。。你的问题解决了么?能不能发一份原理图给我啊?》??多谢啦!!269962171@qq.com
jtag端口直接脸上就行,复位的端口就是rc复位电路就可以。找不到驱动器,一种原因是电源不对,一种原因是端口连接有问题。还有就是注意,输出txt文件时不能下载仿真。这些都没有问题,应该可以的。