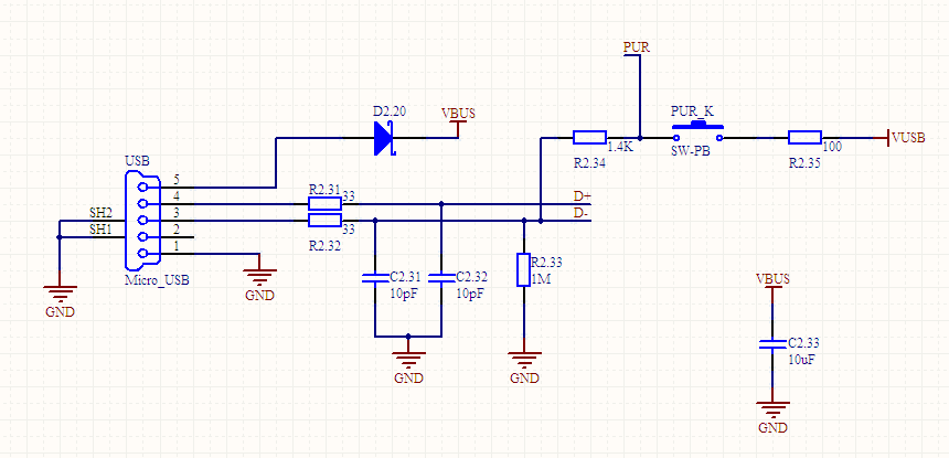
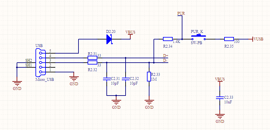
TI专家,您好。我所用芯片MSP430F6638,软件平台IAR5.20,操作系统windows xp sp2. 我的usb电路如附件。 给430上电并连上usb口后,系统无法识别。请问是什么原因
This thread has been locked.
If you have a related question, please click the "Ask a related question" button in the top right corner. The newly created question will be automatically linked to this question.
TI专家,您好。我所用芯片MSP430F6638,软件平台IAR5.20,操作系统windows xp sp2. 我的usb电路如附件。 给430上电并连上usb口后,系统无法识别。请问是什么原因
看不见你图。是找不到设备还是无法识别?如果是无法识别,请确认在VBuS有连220nF+电容