This thread has been locked.

If you have a related question, please click the "Ask a related question" button in the top right corner. The newly created question will be automatically linked to this question.

关于CC430 PJ口怎么使用



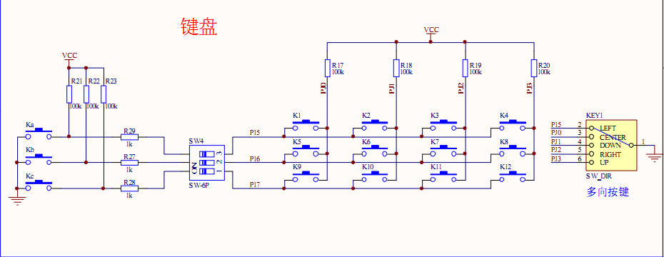
请教前辈,现在我在做矩阵键盘和多向按键的实验,不会用PJ口,具体问题如下:

P15,P16,P17口子会用 但是 那个PJ0,PJ1,PJ2,PJ3的口子要怎么用呢?   (我想的是当P15有中断发生后去查询哪个PJ电平有变化)

我应该怎么初始化PJ?是看PJIN的状态吗?(图中的PJ为低是不是表示有按键按下呢?)。附件中是原理图,请前辈指教