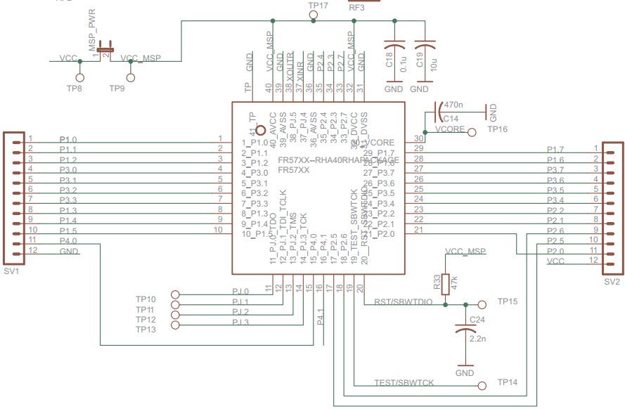
我用DVCC连接Launchpad的VCC,DVSS连接Launchpad的GND,AVCC连接到DVCC,AVSS连接到DVSS,RST,TEST连接到RST,TEST,但是... 270度焊台
This thread has been locked.
If you have a related question, please click the "Ask a related question" button in the top right corner. The newly created question will be automatically linked to this question.