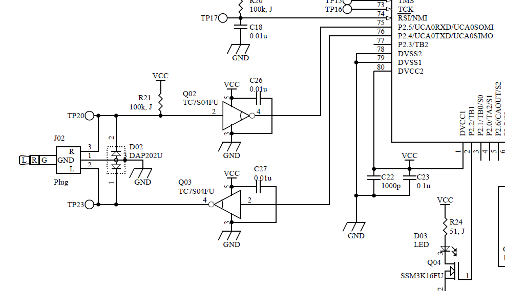
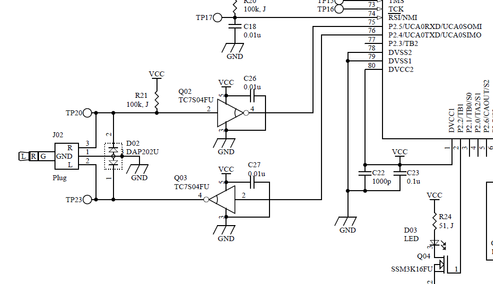
使用 MSP430FG479 利用76脚和77脚进行URAT通信,电路图如附件所示。但URAT通信不能进行。请教会是什么情况?
This thread has been locked.
If you have a related question, please click the "Ask a related question" button in the top right corner. The newly created question will be automatically linked to this question.
使用 MSP430FG479 利用76脚和77脚进行URAT通信,电路图如附件所示。但URAT通信不能进行。请教会是什么情况?
1, 先用示波器观察波形,波特率和数据是不是对的;
2, 下载MSP430ware,使用里面的MSP430FG479对应的中断接收的例程;
请楼主按照上面两部实验。