This thread has been locked.

If you have a related question, please click the "Ask a related question" button in the top right corner. The newly created question will be automatically linked to this question.

由于单片机系统的低功耗以及电源电容的存在,导致断电后上电无法正常重启,怎样解决?



系统进入低功耗状态后。由于某种需要,将系统的电源断开再重新上电,希望整个系统重新启动。但是由于电源网络中许多电容的存在,又由于msp430以及整个系统的低功耗特性,导致单片机还能够低功耗状态运行较长的时间(好几秒)。如果断电与上电间隔较短,则单片机无法重启,“重新上电”后整个系统甚至处于一种未知的状态。

当msp430的reset端接有电源监视芯片时仍旧无法解决该问题,因为该芯片并没有检测到msp430的vcc降低到足够低。

如何妥善解决该问题?

  • 楼主你好

    1、电源监控芯片的电压值要满足芯片要求;

    2、MSP430的工作电压与主频有关系,监控芯片的电压需根据主频选择。

  • 恩,您说的没错,但是问题不是出在那里。

    一般的电源监控芯片,比如单片机工作于3.3V,ti的tps3839g33,是针对于3.3V的监控,当监控的电压低于3.08V的时候,会将reset置低电平。

    现在关键是由于系统中电源电容的存在:3.3V网络上的电容可能会有多个,因为有几个使用3.3V的外围器件(也具有低功耗模式),在每个vcc的地方最好有颗电容,这样使得总电容变大;另外在上端的power网络上也会存在多颗电容,用来增强电源的瞬间输出能力,这些电容就会在断电之后支撑生成3.3V的电源管理芯片一段时间。

    总体效果就是,在断电之后,电源监视芯片所监视的网络能够维持高于3.08V好长时间,单片机自然能够正常运行。

  • 楼主你的电源系统是怎么设计的?最好能分享下原理图。

    因为根据你的需求,需要根据你的应用进行掉电检测/上电检测的电路,才能满足要求。

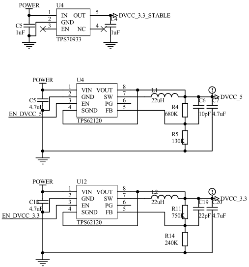
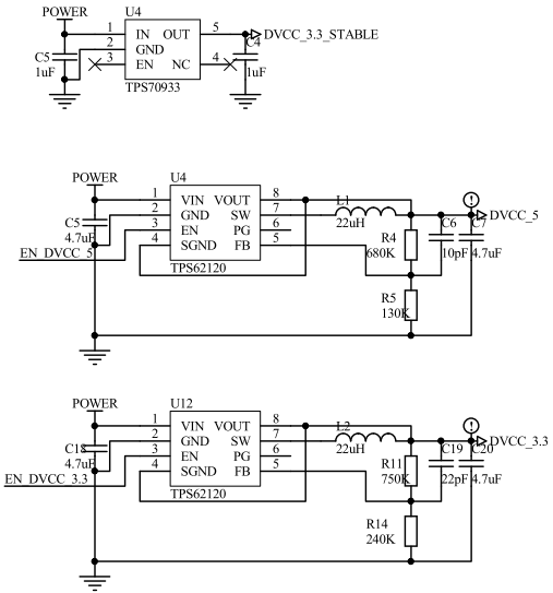
  • 简单表示一下吧:

    mcu:

    电源部分:

    监控:

    就是这样简单的电路,电容中存储的电量足可以支撑单片机几秒钟。

  • ADC检测 Power 端 电压(或者用IO口触发中断),如果掉电-----》标记掉电事件,进低功耗——》上电,如果标记过掉电事件,强制复位。

  • 哦,谢谢。

    有几点疑惑:

    挂载在power端的那些4.7uF电容会储存能量的,在power端掉电后,可能仍然能够反向维持power网络的电平一段时间;如果power电压比较高,14.4V,使用电阻串联分压?另外启用ADC检测,是不是也增加了平时的功耗啊?其实我还是希望自己的系统做到最小功耗。

    有没有更好的方法呢?平时做低功耗的设计、调试,经常遇到该现象,咱们这里其他人没有遇到过吗?

  • 使用ADC的确实会增加功耗。

    使用IO中断检测是常用的方法,通过电阻分压即可。

  • 恩,好的,谢谢。