This thread has been locked.

If you have a related question, please click the "Ask a related question" button in the top right corner. The newly created question will be automatically linked to this question.

关于MSP430F149和TLC7135配合使用的问题

Other Parts Discussed in Thread: MSP430F149, TLC7135

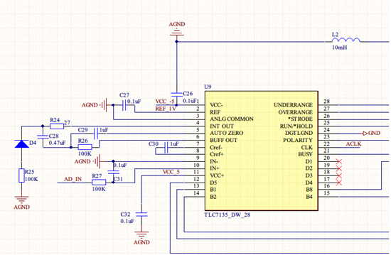
大家好,我想向大家请教两个关于TLC7135和430单片机配合使用的问题。我的MSP430F149与TLC7135相连接的引脚如图所示,引出的线全部接到单片机的I/O上了。

首先,根据TI的数据手册,TLC7135的STROBE引脚是输入(input)。但是看其他公司的7135,STROBE引脚似乎都是输出,这是Ti与其他公司产品的不同吗?

其次,如果STROBE引脚是输入,那么就是可以通过430的I/O口控制TLC7135,但是STROBE具体能控制什么呢?D5~D1各位选通依次相差200个周期,而这是恒定的,有没有STROBE的负脉冲信号对输出都没有影响,我在编写430采集TLC7135转换数据的程序时候比较对这一点感到很困惑。

希望能得到大家的指点,谢谢!

  • Xingyuan,

    从TLC7135功能框图上看,/ST引脚为输出引脚。 该颗芯片与其他厂家的芯片相同,/ST引脚可以作为430的中断输入。

  • 你好!

    的确,从功能框图上看,/STROBE是输出引脚,但是之后的“DESCRIPTION OF DIGITAL CIRCUITS”中明确指出“STROBE Input”,而且我用示波器也的确看不到有负脉冲的出现(430单片机能采得数据),当把/STROBE当做输入并用430给其负脉冲的时候才能在示波器上看到负脉冲。我想向您请教下,这个问题是数据手册出错了还是另有解释?

    十分感谢你的帮助!