Other Parts Discussed in Thread: MSP430F4250
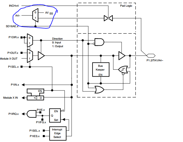
使用MSP430F4250做了一个段式液晶的温度控制器,使用SD16A的A4通道,经测试发现此通道只能工作在差分输入状态下,一旦将差分输入的负输入端接地,段式液晶就不显示了,请问这是怎么回事,该怎么解决
This thread has been locked.
If you have a related question, please click the "Ask a related question" button in the top right corner. The newly created question will be automatically linked to this question.
Other Parts Discussed in Thread: MSP430F4250
使用MSP430F4250做了一个段式液晶的温度控制器,使用SD16A的A4通道,经测试发现此通道只能工作在差分输入状态下,一旦将差分输入的负输入端接地,段式液晶就不显示了,请问这是怎么回事,该怎么解决
我只有在全差分输入的情况下测量才正常,源和MCU不供地的时候能正常测量,一旦把A4-接地 LCD就不显示了
感谢您的回复,那这样看来就应该是这个问题了。但我只是有点想不通,这个引脚为啥不能直接接地,看手册上貌似也能对共模输入电压的要求
SD16AE = SD16AE2 + SD16AE3; //A4输入口为P1.2/P1.3这个设置不对吗?
按你给的指示已经实现了单端的输入,但我发现一个问题,在单端输入的时候感觉噪声比差分输入时大很多,我已经把OSR设置为1024了
还遇到一个问题就是,当我以通道7的hex值作为0点偏移值校准通道4后,测量的精度更差,经测试通道4的0点偏移值和通道7不一致,差的还不少,这个问题是怎么回事,没有开启BUFFER。
我试着在单端输入的情况下开启BUFFER,结果测量值就不变化了
你好,
最近太忙没有及时回复你的邮件,不好意思。
如果是这样的话,需要确定几个问题,能否麻烦你把你的原理图发我看下? 我的邮箱都是:xiaowei-bai@ti.com.