目前我使用32768晶体用作MSP430G2553处理器辅助时钟,并由之产生定时中断。
硬件配置:直接连接12.5PF晶体,硬件电路无负载电容!
软件配置:32768晶体使用处理器内部12.5pf负载电容。
BCSCTL3 &= ~0x30;
BCSCTL3 |= XCAP_3;
现在现象是时钟不稳定,15个电路板中有四五个不好使,有无法起震和震荡频率不一致现象(很慢,约VLO时钟)。
不知道现在问题出现在哪里?感觉硬件电路没问题的!
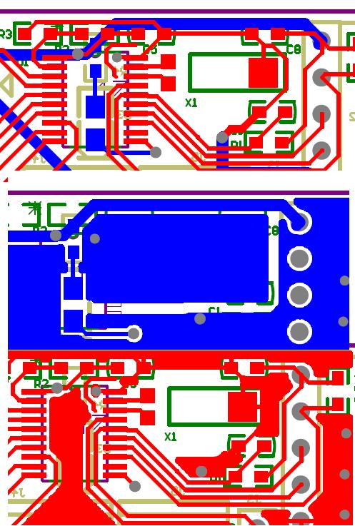
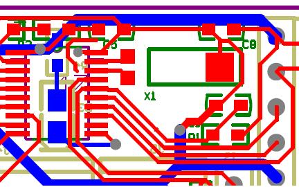
附PCB图:
This thread has been locked.
If you have a related question, please click the "Ask a related question" button in the top right corner. The newly created question will be automatically linked to this question.
目前我使用32768晶体用作MSP430G2553处理器辅助时钟,并由之产生定时中断。
硬件配置:直接连接12.5PF晶体,硬件电路无负载电容!
软件配置:32768晶体使用处理器内部12.5pf负载电容。
BCSCTL3 &= ~0x30;
BCSCTL3 |= XCAP_3;
现在现象是时钟不稳定,15个电路板中有四五个不好使,有无法起震和震荡频率不一致现象(很慢,约VLO时钟)。
不知道现在问题出现在哪里?感觉硬件电路没问题的!
附PCB图: