This thread has been locked.

If you have a related question, please click the "Ask a related question" button in the top right corner. The newly created question will be automatically linked to this question.

msp430f5529 AD采样的问题



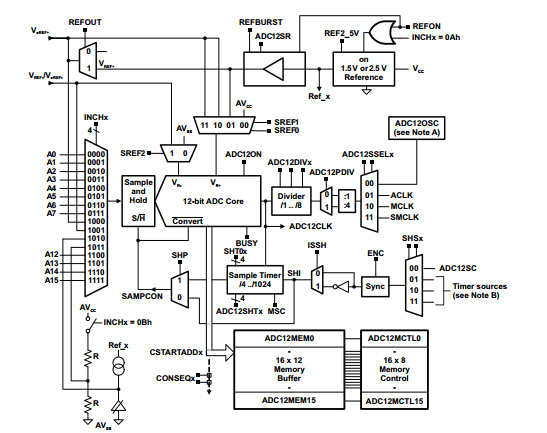
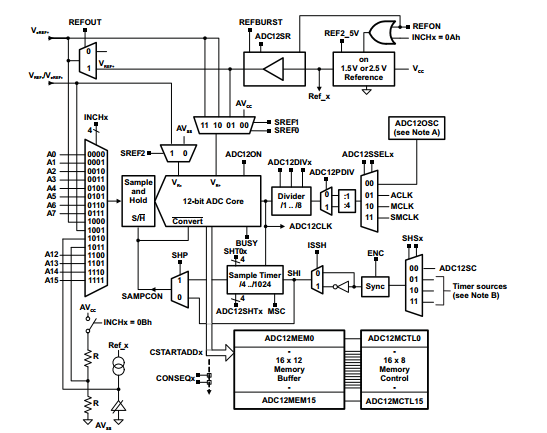
在这张图片里,采样触发源选择SHS 01 10 11为定时器,但是我有个不明白的问题就是我能在定时器A PWM模式情况下,占空比为50%的时候,采样AD吗?我看过手册,也没有相关的介绍。求高手指点。