1、外部晶振选用8M,电容20PF,当程序中选用外部晶振时,单片机控制继电器动作时,会引起单片机复位或死机,频率相当高,十有六七。
2、当程序中选择低频32.768晶振时,单片机控制继电器动作一切正常,已经通过上万次测试。
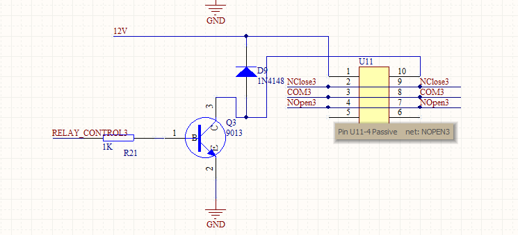
3、以下图是控制继电器的电路图,此电路之前选择的MCU是MSP430F149,外部晶振选择的是8M,之前没有任何问题,可是换成MSP430F5438,就出现以上问题了,请TI的工程师分析下,谢谢了。
This thread has been locked.
If you have a related question, please click the "Ask a related question" button in the top right corner. The newly created question will be automatically linked to this question.
1、外部晶振选用8M,电容20PF,当程序中选用外部晶振时,单片机控制继电器动作时,会引起单片机复位或死机,频率相当高,十有六七。
2、当程序中选择低频32.768晶振时,单片机控制继电器动作一切正常,已经通过上万次测试。
3、以下图是控制继电器的电路图,此电路之前选择的MCU是MSP430F149,外部晶振选择的是8M,之前没有任何问题,可是换成MSP430F5438,就出现以上问题了,请TI的工程师分析下,谢谢了。