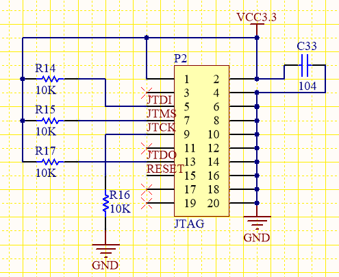
我自己做板子,引出了JTAG接口,软件用的CCS6.1,请问我可以选择什么仿真器来下程序。再麻烦大家帮忙看下JTAG接口电路对不对?
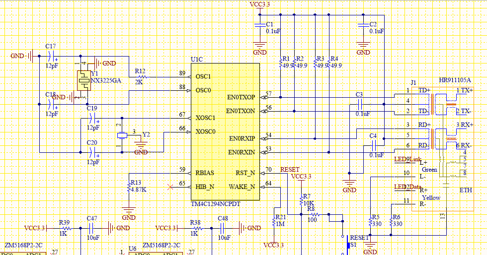
另一个问题是我选的HR911105A网络插座,电路图是不是合适。
This thread has been locked.
If you have a related question, please click the "Ask a related question" button in the top right corner. The newly created question will be automatically linked to this question.