This thread has been locked.

If you have a related question, please click the "Ask a related question" button in the top right corner. The newly created question will be automatically linked to this question.

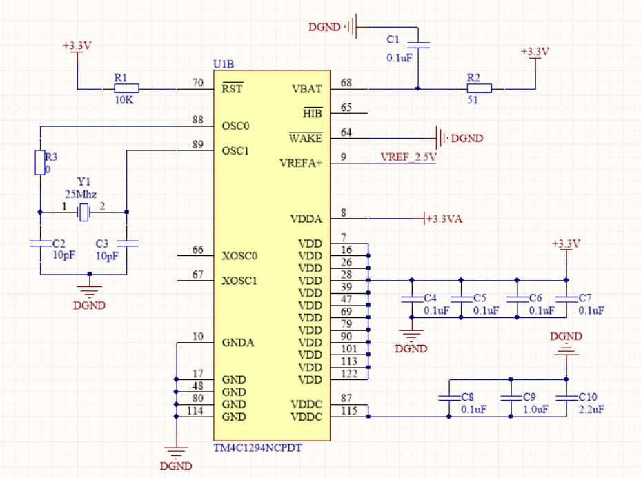
TM41294的芯片只能下载一次程序



是自己画的核心板,烧写第一次程序后,重新烧写就无法成功下载。

同样的程序在EK-TM4C1294上就没问题。

将芯片吹下来焊在其他板子上也可以继续使用;

我想问一下,是什么原因造成这种现象的?