This thread has been locked.

If you have a related question, please click the "Ask a related question" button in the top right corner. The newly created question will be automatically linked to this question.

tm4c123 gpio控制继电器的问题?

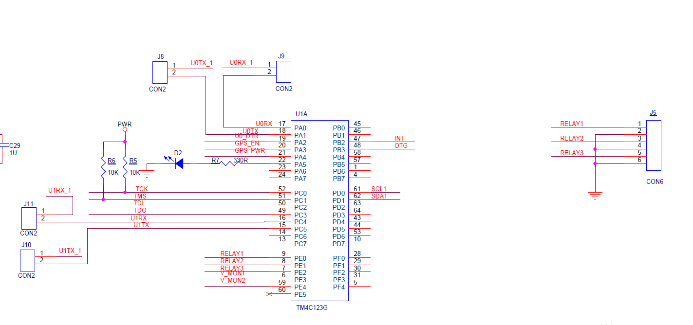
我的产品需要使用tm4c123的三个gpio口控制3个继电器的开关,继电器的吸合电流有独立的电源供电,tm4c123的3个IO我是

直接连接到继电器的3个控制信号上,当中没有加电阻。目前我碰到的问题是,在测试中经常会出现这个问题,GPIO拉高时继电器正常吸合,此时万用表量

GPIO输出为3.3V,继电器正常吸合,但有时过了一段时间继电器会吸合失效,此时去量GPIO的输出电压,只有零点几伏,我可以肯定我程序没有对gpio做置0操

作。此时程序还在正常执行,说明tm4c123没有重启,设备没有复位。 我对GPIO配置为:

GPIOPadConfigSet(GPIO_PORTE_BASE, GPIO_PIN_0, GPIO_STRENGTH_2MA, GPIO_PIN_TYPE_STD);,

配置方向为OUTPUT。

我想请教一下出现这种GPIO输出不稳定的情况是否可以通过加大GPIO输出驱动电流来改善?以及gpio配置时是否需要配置为pull up?

谢谢!