This thread has been locked.

If you have a related question, please click the "Ask a related question" button in the top right corner. The newly created question will be automatically linked to this question.

MSP-GANG Programmer 用BSL方式下载出错

Other Parts Discussed in Thread: MSP-GANG

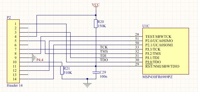
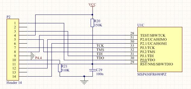
最近在用MSP-GANG Programmer 给MSP-430FR6989芯片下载代码,用JTGA方式下载的时候可以下载成功,但是选择BSL方式下载的时候总是下载不进去。我已经检查过好几次了,接线上是没有问题的,连接图如附件所示。我想问一下现在TI的GANG是否支持RF6989的BSL下载?是不是在GANG的上位机中能选择这个芯片就代表支持该芯片?麻烦TI 的FAE帮忙解决一下。谢谢

  • MSP 群组编程器配有扩展板接口,即“群组分离器”,可在 MSP 群组编程器和多个目标器件间实施互连。还提供 8 条电缆,可扩展接口与 8 个目标器件相连(通过 JTAG 或 Spy-Bi-Wire 连接器)。编程可借助 PC 或作为独立设备实现。还提供基于 DLL 的 PC 端图形用户界面。

    GANG目前好像不支持BSL,可以使用JTAG和SBW接口进行编程。