This thread has been locked.

If you have a related question, please click the "Ask a related question" button in the top right corner. The newly created question will be automatically linked to this question.

制作TI M4的最小系统板时出现的问题,求大神解答

Other Parts Discussed in Thread: TM4C123GH6PM

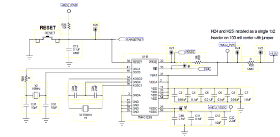
按着TI官网给出的TM4C123GH6PM Launchpad的电路图自己焊了2块最小系统,拿直流电源3.3V直接给VCC引脚供电,刚上电时候能用,测试晶振也起振了,但是过了几分钟后就不知不觉短路了,直流电源就过流保护了,2块都是这样。

连续试了三块芯片都出现了这同一个问题,都给烧了。真的是不知不觉,,没动过就烧。。

我个人分析了一下原因:1.电路原因。如果TI给出的最小系统电路没错的话,难道是我对电路某些部分理解错误了。

                                             2.供电问题。难道不能拿直流电源直接连vcc和gnd

                                             3.芯片问题。元器件问题。我用的是贴片式无源晶振,以前没用过这种晶振,不知道使用起来有没有什么注意点。电阻电容用的是0603贴                                                                     片式,难道功率容量太小?

真的想不出其它原因了,求各位大大帮我解决下吧。

电路图如下图所示: