This thread has been locked.

If you have a related question, please click the "Ask a related question" button in the top right corner. The newly created question will be automatically linked to this question.

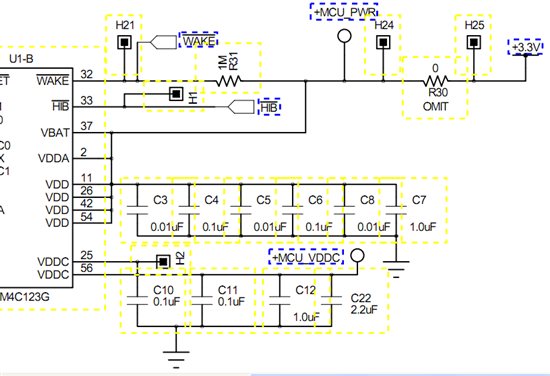
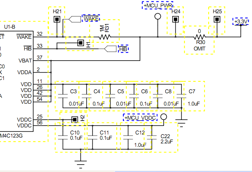
请教tm4c123gh6pm芯片上2个VDDC脚的问题



看它的开发板上介绍,如图示的+MCU_VDDC是从哪里来的?跟+MCU_PWR是同一个电源吗?