This thread has been locked.

If you have a related question, please click the "Ask a related question" button in the top right corner. The newly created question will be automatically linked to this question.

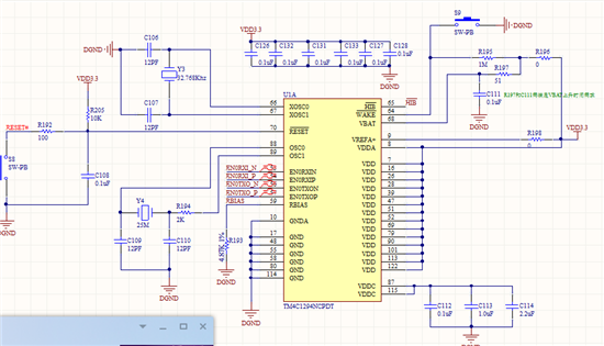
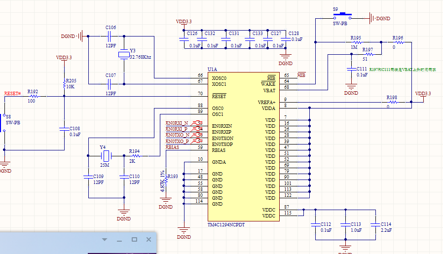
请教一下:使用TM4C1294 LaunchPad上的仿真器给自己的板子下载程序时出现了问题

Other Parts Discussed in Thread: EK-TM4C1294XL

两块板子已共地,LM Flash Programmer显示无法初始化目标是怎么回事??

仿真器与板子没有连上吗?

谢谢!!!