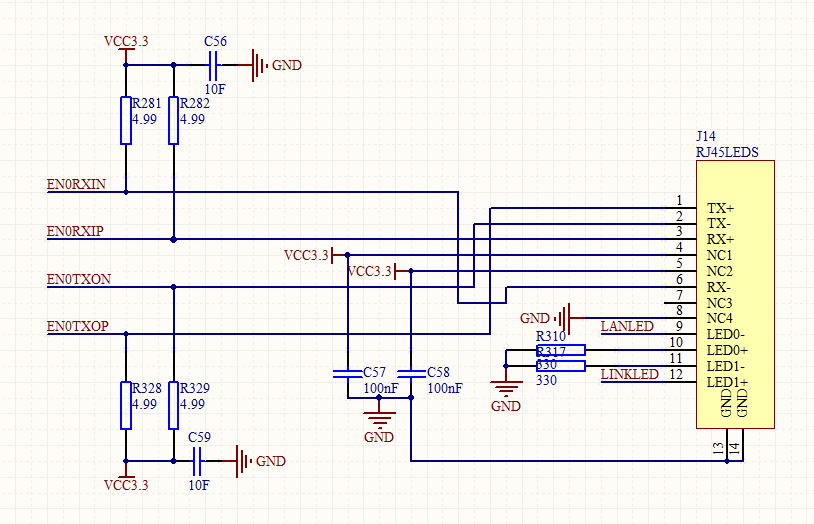
帮看一下TM4C1294NCPDT以太网电路哪有问题, 网络接口用的是HanRun的HR911105A
This thread has been locked.
If you have a related question, please click the "Ask a related question" button in the top right corner. The newly created question will be automatically linked to this question.