Part Number: DRV110
您好,DRV110驱动电磁阀线圈输出波形异常且电磁阀会响。
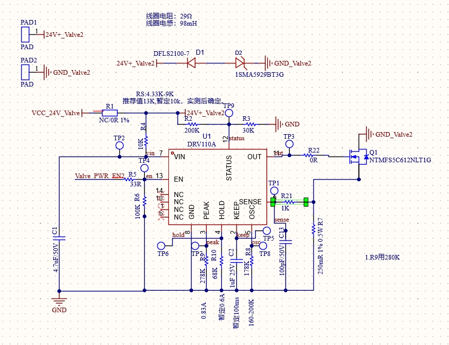
1.原理图如下:PAD1和PAD2接电磁阀线圈两端。

2.测试NMOS漏极对GND的波形如下图

3.请问导致以上波形异常的原因?电磁阀线圈是24V供电,此波形显示最大电压33V,最低电压-7V.
期待您的回复。
可以参考评估板和参考设计对照下,里面有回路图及设计文件:
www.ti.com.cn/.../slvu686b.pdf
TIDA-00284 参考设计 | 德州仪器 TI.com.cn
TIDA-00289 参考设计 | 德州仪器 TI.com.cn
以及DRV1xx Device Parameter Selector: