Part Number: DRV8303
Other Parts Discussed in Thread: DRV8302
Hi Ti 工程师,
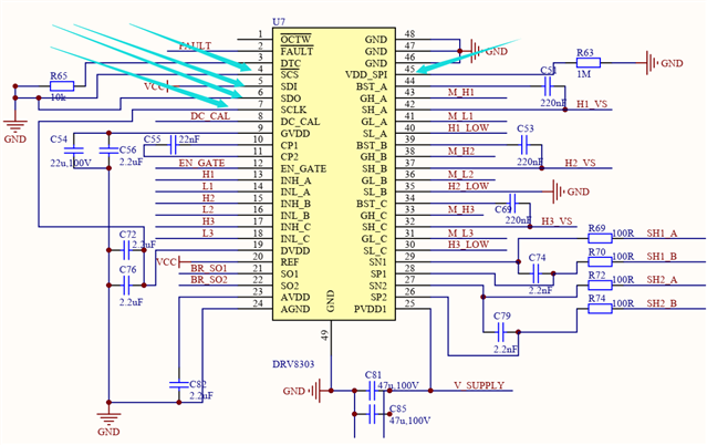
用DRV8303驱动电机的方案,但SPI功能不用的话,可以这样连接吗?看下图,现在高压测试(42-50V)出现了OVER Voltage报警???
能请帮忙看下如何解决?

This thread has been locked.
If you have a related question, please click the "Ask a related question" button in the top right corner. The newly created question will be automatically linked to this question.