This thread has been locked.

If you have a related question, please click the "Ask a related question" button in the top right corner. The newly created question will be automatically linked to this question.

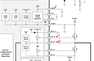
DRV8302: GVDD以及GH_A,SH_A上有1.5K锯齿波

Part Number: DRV8302


你好,在上电之后非工作状态,GVDD以及GH_A,SH_A上有1.5K锯齿波,这个是否正常。是某种工作模式吗?