This thread has been locked.

If you have a related question, please click the "Ask a related question" button in the top right corner. The newly created question will be automatically linked to this question.

DRV8350S-EVM: SLA都是0V ,为何还要把SLA 做FEEDBACK

Part Number: DRV8350S-EVM


SLA会跟GLA在IC内部做比较,但是SLA是接到GND
SLA都是0V ,为何还要把SLA 做FEEDBACK

  • 我对这个问题有些困惑。 您是在谈论 DRV8350S-EVM 的当前配置吗?

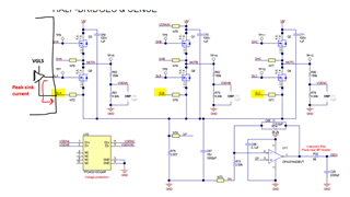
    SLA 与 LS MOSFET 的其余低侧源极相连,然后全部连接到一个分流放大器。 SLA 将接近 0V,但主要目的是检测 VDS 和 VGS 电压,以及为栅极驱动灌电流提供返回路径。 SLA 应连接在 A 相低边 MOSFET 源极附近。

  • 我不是要谈论 DRV8350S-EVM 的当前配置
    我是要讨论DRV8350S的应用

    问题一
    你有提到SLA是栅极驱动灌电流提供返回路径
    所以栅极驱动电流如果是1A , SLA也会有1A的电流
    SLA也是用来检测是否有输出1A电流
    请问是吗?

    问题二
    红框电路的功能是什麽呢?

  • 1. 您不会看到从 GLA 流向 SLA 的 1-A 电流,因为该电流是瞬时的并且明显小于连续相电机电流。 IDRIVE 是用于开启和关闭 MOSFET 的即时峰值源极和灌入栅极电流。 当电机电流通过 1/2 电桥流入 SLA、SLB 和 SLC 时,出现的连续电流将是 PWM 频率下的电机电流纹波。

    2. 以红色标出的电路是一个外部电流检测放大器 (CSA)。 发生的情况是,所有低侧 MOSFET 的源极都在 EVM 上以大铜面积 (SLA = SLB = SLC) 连接在一起。 电机电流流过分流电阻器 R75 并导致 SP 和 SN 之间的电压差 (Ishunt * Rshunt)。 输入被馈入外部电流检测放大器,该放大器具有固定增益,可将输出电压提升为 0 至 3.3V 之间的可用 ADC 电压,该电压与电机电流成正比。 这用于帮助检测软件中的过流情况。

  • VM输入12V , VDRIN 输入48V
    我现在有遇到一个问题,当我使用10A电流推动Motor时没有问题
    当电流提高到35A时,会出现DRV8350S烧毁
    烧毁现象有两种
    一种是GLX输出都是5V(正确应该是12V),但断开SLX跟MOS的连接后
    GLX会恢復到12V
    另一种现象是GHX输出都是48V (正确应该是60V)
    请问此故障原因我要如何检查?
    GLX输出都是5V跟GHX输出都是48V是否代表已经烧燬呢?

  • EVM 的额定电流最高仅为 15-A。 MOSFET 的额定峰值电流高达 17A。 很可能是低端 MOSFET 损坏,这会导致 GLx 无法正确开启栅极(5V 而不是 12V)。

    请用更高额定值的 MOSFET 替换 EVM 上的 MOSFET,看看问题是否消失?

    还要确保在使用 MOSFET 时,使用低 IDRIVE 设置以更慢地切换栅极。

  • 不好意思让你误会
    我不是使用DRV8350S-EVM做测试
    我是使用DRV8350S 自已做一个电路时发生的问题
    我使用的MOS是300A ,MOS没有烧毁
    烧毁的是DRV8350S
    请问GLX输出都是5V跟GHX输出都是48V是否代表已经烧燬呢?
    我在使用 MOSFET 时,IDRIVE是固定设置600mA 切换栅极
    但电流加大到35A ,DRV8350S就烧毁了

  • 确认是否存在引脚损坏的最佳方法是测量损坏的引脚对坏芯片的 GND 的阻抗,并与好的芯片进行比较。如果阻抗不同,或者对 GND 有开路或短路,则可能会损坏。

    当 INLx = 1 时,GLx 应输出 ~10V,而当 INHx = 1 时,GHx 应输出 SHx + VCP。 请确认 VCP 没有损坏(5V 而不是 10-12V)。 如果有损坏,很可能是 DRV8350S 在 IDRIVE 设置过高时被烧毁。它应该在较低的设置下进行评估,并且当器件关闭/打开电源时,每次都重置为那些较低的设置。