1.PWM控制回路上需要追加LPF的回路,其作用是什么?
在设计中,如果将PWM+的滤波电容取掉后,容易出现将INTZ拉低(过流保护)导致drive IC不动作,是什么原理?
2.在单端输入的场合,INB的处理方式有如下3种,这三种有什么差异?如何选择?

3.电源上电后,IC自身会产生一个10ms的PWM脉冲。这个是什么原因?

4.上电过程中,out+从0V上升到6V时会产生一个脉冲,这个脉冲产生的原因是什么?如何将这个脉冲滤除?

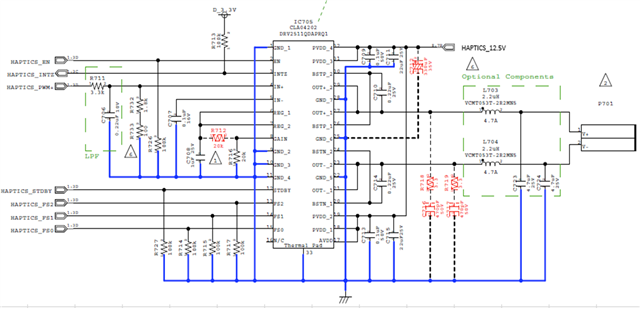
设计原理图如下:

This thread has been locked.
If you have a related question, please click the "Ask a related question" button in the top right corner. The newly created question will be automatically linked to this question.
1.PWM控制回路上需要追加LPF的回路,其作用是什么?
在设计中,如果将PWM+的滤波电容取掉后,容易出现将INTZ拉低(过流保护)导致drive IC不动作,是什么原理?
2.在单端输入的场合,INB的处理方式有如下3种,这三种有什么差异?如何选择?

3.电源上电后,IC自身会产生一个10ms的PWM脉冲。这个是什么原因?

4.上电过程中,out+从0V上升到6V时会产生一个脉冲,这个脉冲产生的原因是什么?如何将这个脉冲滤除?

设计原理图如下:

1.PWM控制回路上需要追加LPF的回路,其作用是什么?
在设计中,如果将PWM+的滤波电容取掉后,容易出现将INTZ拉低(过流保护)导致drive IC不动作,是什么原理?
您好,IN+/IN- 引脚处的 LPF 用于将 PWM 信号滤波为平滑模拟信号。 DRV2511 是一款模拟输入放大器。 如果您想使用单引脚 (不是 DAC) 来驱动具有 PWM 的放大器,那么设计中的 LPF 是必需的。 如您所述,不平滑的 PWM 边沿可能会消耗过多电流,从而导致 OCP 被标记。
2.在单端输入的场合,INB的处理方式有如下3种,这三种有什么差异?如何选择?
如果输入与 GND 相连,那么放大器将在非线性区域运行,然后导致 THD 略有增加。 使用分压器或接地的电容具有更好的 THD 性能。 由于电容接地使用较少的无源组件,因此建议您使用电容器方法。
3.电源上电后,IC自身会产生一个10ms的PWM脉冲。这个是什么原因?
这个脉冲您是在哪里看到的?是在放大器的 OUT+/OUT- 引脚上吗? 输入引脚上有没有类似的脉冲?
1.未追加电容的时候,通过观察波形是正常的方波,此时为什么会导致OCP被标记?OCP被标记的标准是什么?一达到13A就会标记吗?
OCP 只应在达到 13A 限值后跳闸。 如果该标志被置位,应该是因为达到了该限制。
2.在设计的时候有尝试使用电容接地,但该设计可能导致电流过大,后端振动幅度明显增大。这是什么原因?
您说的后端震动幅度明显增大是?负载是否有直流电流?
3.该脉冲是在IC的PWM+引脚抓到的。OUT+在0到6V的变化过程中会出现一个短暂的脉冲(最高30V左右)。如第四个问题点。
此 IC 的输入引脚应该不太好驱动 6V,您试下移除 R711 ,是否仍然可以看到脉冲?
2.负载是一个振动模组(主要由一个大线圈组成),当PWM+的滤波电容取掉以后,会明显感觉到振动的强度变大了。
3.R711取掉以后还是会存在这个脉冲。
4.输出端的脉冲是什么原因产生的?如何滤除?在测试输出端时,电感前端out+/out-会出现偏移(即out+ - out-时会出现毛刺,如下图),这又是什么原因?
您好,脉冲是由 DRV 本身生成的。工程师这边找了一些相关资料,会在实验室做一些研究看下,有新的进展尽快给到您。
您好,您的问题在英文论坛已有工程师跟进,该帖我们会先关闭,如需其他帮助请随时联系我们: