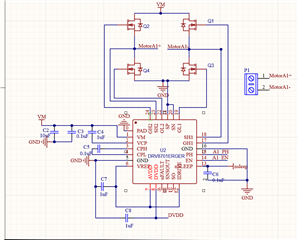
测量MOS管G极电压都是0。

This thread has been locked.
If you have a related question, please click the "Ask a related question" button in the top right corner. The newly created question will be automatically linked to this question.
您好,原理图看起来没问题。
为了更好地解决您的问题,您能否提供以下信息: