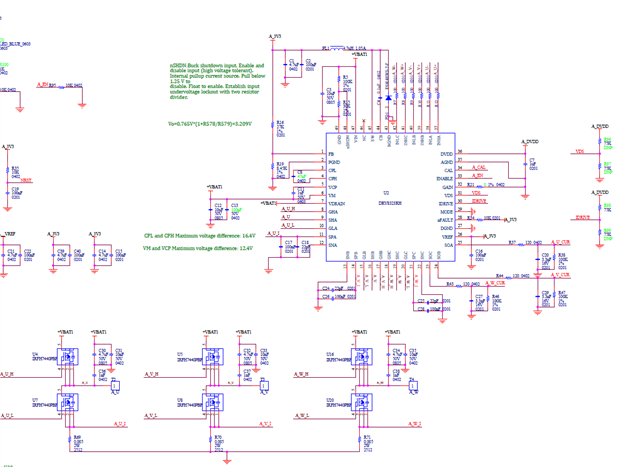
我们使用DRV8323RH,设计如附件图片所示,我们使用芯片内部buck输出3.3V给MCU供电,上电电机没转的时候,这个3.3V波形相对正常,但是在高转速的时候,3.3V波形干扰就很大(高的瞬时可以4V)了,因此想请教下有什么好的建议可以让DRV8323RH芯片自带的buck输出电源不受此干扰,外部mcu是否可以使用这个buck输出电源?(layout 中输出的3.3V电源与+VBAT1相邻层无overlay)

This thread has been locked.
If you have a related question, please click the "Ask a related question" button in the top right corner. The newly created question will be automatically linked to this question.
我们使用DRV8323RH,设计如附件图片所示,我们使用芯片内部buck输出3.3V给MCU供电,上电电机没转的时候,这个3.3V波形相对正常,但是在高转速的时候,3.3V波形干扰就很大(高的瞬时可以4V)了,因此想请教下有什么好的建议可以让DRV8323RH芯片自带的buck输出电源不受此干扰,外部mcu是否可以使用这个buck输出电源?(layout 中输出的3.3V电源与+VBAT1相邻层无overlay)

您好,
工程师初步猜测是当电机旋转时,电池电压+VBAT1可能会产生噪声,并且会产生影响3.3V 降压输出的瞬态或干扰。
请问为 VIN 供电的+VBAT1是否稳定? VBAT1上是否有大容量电容? VIN 旁路电容器的额定电池电压是否为2倍并放置在靠近 DRV8323RS 的 VIN 引脚?

我们+VBAT1是6S电池(20~26.4V)直接供电,最大持续放电电流可以到120A(我们高转速的时候也顶多20~30A),+VBAT1输入到调速器板这边有一个680uF/35V的电解电容,芯片VIN这边是10uF 50V耐压的滤波电容(如图中),电容摆件由于正面空间问题,在芯片背面稍微拉开了点距离了
官方规格书上面没有对这个buck输出的电容电感等推荐型号,我们这个3.3V电流估计400mA以内,也请帮忙看下我们现在图中列出的值是否OK,或者是否有推荐参考值?
您好,
您是否可以向680uF/35V 并联电容器添加更多电解电容或使用更大的电容器? 额定电压为35V 的大容量电源电容可能不够高,如果暴露在较高的直流偏置下,可能会导致电容降额(即 25V 或更高),因此可以减小有效电容。 建议此电容的最小额定电压为50V。
与 VIN 电容器类似,如果将其放置在电路板背面稍微远离 DRV8353RS 的位置,那么由于布线长度和布线较薄,也可能会导致电容降额。 具有更高的 VIN 旁路电容有助于保持 VIN 稳定。
对于电感模型,EVM 使用330uH,而您使用4.7uH,因此电感越小,电流纹波和电压摆幅就越高。 将电感器增大到更高的电感可能对这种纹波或干扰有帮助,您可以试下?
