您好,
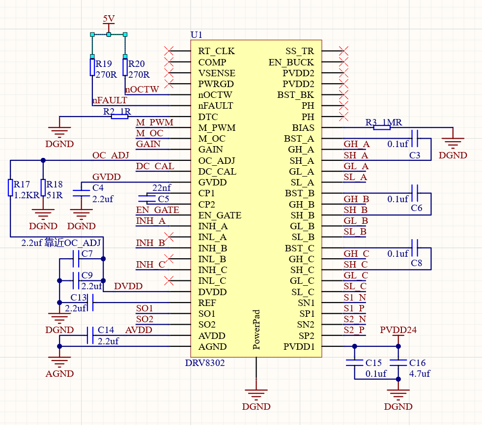
当我将DRV8302上电之后,芯片似乎不能正常启动。测得引脚DVDD、AVDD、GVDD都为0V。可能会是什么原因呢?
附上原理图:

This thread has been locked.
If you have a related question, please click the "Ask a related question" button in the top right corner. The newly created question will be automatically linked to this question.
您好,
您能否确保 EN_GATE 设置为高电平? 如果是低电平的话,那么器件处于睡眠模式且 GVDD/AVDD/DVDD = 0V。
同时请确保 AGND 和 DGND 连接在一起。