This thread has been locked.

If you have a related question, please click the "Ask a related question" button in the top right corner. The newly created question will be automatically linked to this question.

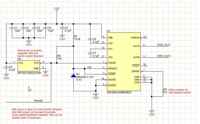
DRV8701EVM: how to modify it to control a single-phase BLDC motor?

Part Number: DRV8701EVM
Other Parts Discussed in Thread: DRV8701

https://www.ti.com/lit/ug/tidubb1/tidubb1.pdf?ts=1669431473519&ref_url=https%253A%252F%252Fwww.ti.com%252Ftool%252FTIDA-00875

hello TI Experts:

i refered above link for modify DRV8701EVM to control a single-phase BLDC motor.

i 'am wondering how to provide power supply to the external hall sensor?

and  can i use the DRV8701EVM GUI to control the BLDC motor  after modification?