TI工程师:
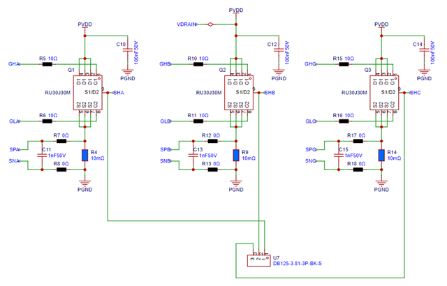
我目前在用DRV8323HRTAR打样制作无刷电机驱动,layout参照芯片手册进行,目前驱动可以正常工作,但现在遇到两个问题:
1.工作时候会有明显的电磁噪音;2.采样电流偏大;以下是原理图和layout,帮忙分析下。



This thread has been locked.
If you have a related question, please click the "Ask a related question" button in the top right corner. The newly created question will be automatically linked to this question.
TI工程师:
我目前在用DRV8323HRTAR打样制作无刷电机驱动,layout参照芯片手册进行,目前驱动可以正常工作,但现在遇到两个问题:
1.工作时候会有明显的电磁噪音;2.采样电流偏大;以下是原理图和layout,帮忙分析下。



您好,
1.工作时候会有明显的电磁噪音
方便分享下电磁噪声的捕获信息吗?
2.采样电流偏大;
是否能提供下采样电流的捕获,原始电流的捕获以及您使用的增益设置?