Hi TI team,
We've designed a motor circuit recently, something very crazy is that it may work or get short circuit on different PCBs with the same schematic and layout.
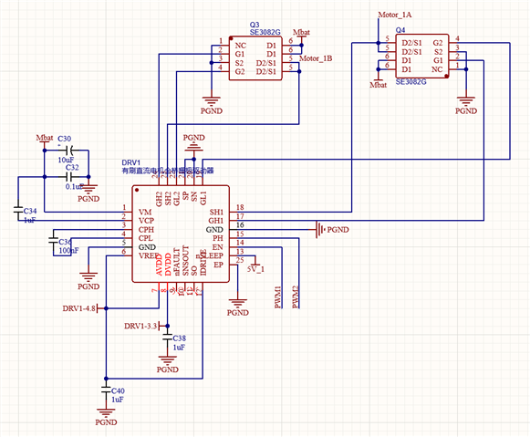
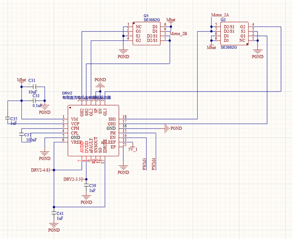
Details here:
The power supply is shorted without motor loading, it seems like the High fet and the low fet at the same side are working at the same time.
When the duty of the signal PWM is very low like 1%~2%, it is working normally, we can test that the drive signal for MOSFET are right, when the duty gets larger, problems happen like above. And the drive signal for MOSFET become chaos and we can't test it.
We get two same circuit on one PCB, they are only diffrent on the layout.
And here are our schematic and layout, in this version, it dosen't work.



In this version, it works perfectly.



We used a 5v signal to the nSLEEP pin.
We have been confused by this question for a really long time.
We sincerely hope some guide from you, thanks so much.

