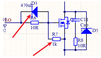
请问为什么8301数据手册的推荐设计,还有8301开发板的设计中下图中的两处设计
1.栅极电阻并联二极管,提供关断电流的低阻泄放路径,缩短关断时间
2.MOS的GS极之间并联电阻,提供GS结电容的泄放路径,防止误导通。

This thread has been locked.
If you have a related question, please click the "Ask a related question" button in the top right corner. The newly created question will be automatically linked to this question.