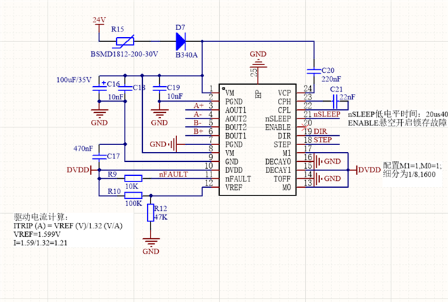
测量该器件的DVDD引脚电压为0,参考数据手册的设计方案,以下是设计的原理图,帮忙看下问题出再哪里?

This thread has been locked.
If you have a related question, please click the "Ask a related question" button in the top right corner. The newly created question will be automatically linked to this question.