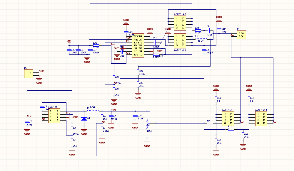
请问下我用LM3150出现了,当我参数按照网页设计推荐时选择后。出来的电路电压跟我所需要的电压高了接近1V,而且当我用最原始的参数后去连接LED,LED负端对地电压很高,修改反馈参数后,LED负端对地就减小很多;
比如我LED压降3.1V 1.5A LED曲线上说的,但实际情况是压降超过3.1V 而电流却只有1A,请问怎么回事呢
This thread has been locked.
If you have a related question, please click the "Ask a related question" button in the top right corner. The newly created question will be automatically linked to this question.
请问下我用LM3150出现了,当我参数按照网页设计推荐时选择后。出来的电路电压跟我所需要的电压高了接近1V,而且当我用最原始的参数后去连接LED,LED负端对地电压很高,修改反馈参数后,LED负端对地就减小很多;
比如我LED压降3.1V 1.5A LED曲线上说的,但实际情况是压降超过3.1V 而电流却只有1A,请问怎么回事呢