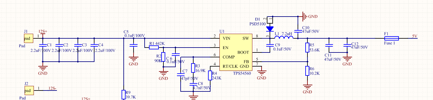
最近做一个DC降压模块,输入12-50V,输出5V,带载发现纹波很大,如下图,请问这是什么问题呢,原理图几乎与ti官方电路一样。
This thread has been locked.
If you have a related question, please click the "Ask a related question" button in the top right corner. The newly created question will be automatically linked to this question.
你好,你这纹波不规律啊,建议打到开关周期来看,另外探头地线短一些,或者自己绕个线圈,谢谢。
Hi Sun,
拧一下你的时间轴,让示波器上每一格代表的时间变小到你的开关周期附近,看开关频率纹波,测的时候地线短些,或者你就先开个带宽限制测一下,谢谢。
1.测量一下SW脚的波形,看抖动是否很厉害。
2.测量输出电压的纹波,使用交流耦合测,并且接地线使用小弹簧取代,看是否还是这么大的纹波。