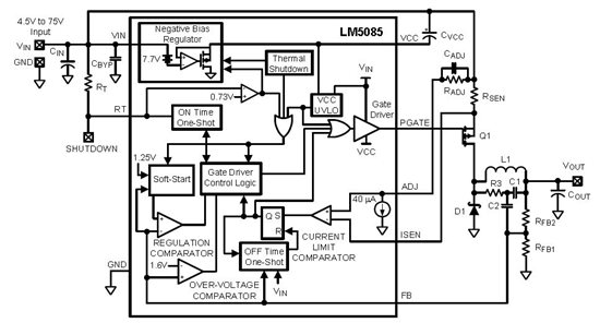
各位先进好, 这边想与各位先进讨论一个关于P-FET DCDC转换器的问题
参考LM5085的规格书中其中的章节提到, 在应用方面提到在VCC脚位中瞬变中会产生负电压, 须靠Schottky diode 去抑制, 其中原理是什么呢???
这负电压是如何产生的? 是因为trr的关系, V = Ldi / dt 所以比GND 更负
而schottkey 是为了让trr速度更快回复吗???
请帮小弟解惑....如果有图解更好....感恩
This thread has been locked.
If you have a related question, please click the "Ask a related question" button in the top right corner. The newly created question will be automatically linked to this question.
各位先进好, 这边想与各位先进讨论一个关于P-FET DCDC转换器的问题
参考LM5085的规格书中其中的章节提到, 在应用方面提到在VCC脚位中瞬变中会产生负电压, 须靠Schottky diode 去抑制, 其中原理是什么呢???
这负电压是如何产生的? 是因为trr的关系, V = Ldi / dt 所以比GND 更负
而schottkey 是为了让trr速度更快回复吗???
请帮小弟解惑....如果有图解更好....感恩