This thread has been locked.
If you have a related question, please click the "Ask a related question" button in the top right corner. The newly created question will be automatically linked to this question.
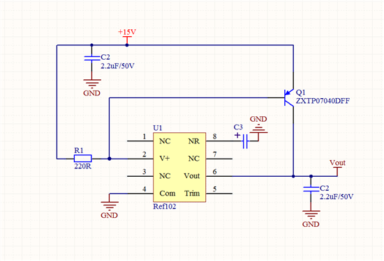
上面一张是原理图,下面一张是用NI的板卡测到的噪声;
问题找到了,把C2干掉就好了。。。。。。
亲;从波形看,电路里有数字干扰。噪音基本与这IC无关。
hi,您好,我只单独焊接了这一个小模块,其他的电路都没有,我想问下波形上怎么得到他有数字干扰的呀?
然后另外想问一下,有没有比ref102更好的10V基准源呢?
下图为去掉C2之后的:
Hi
注意要选择一个干净的GND。