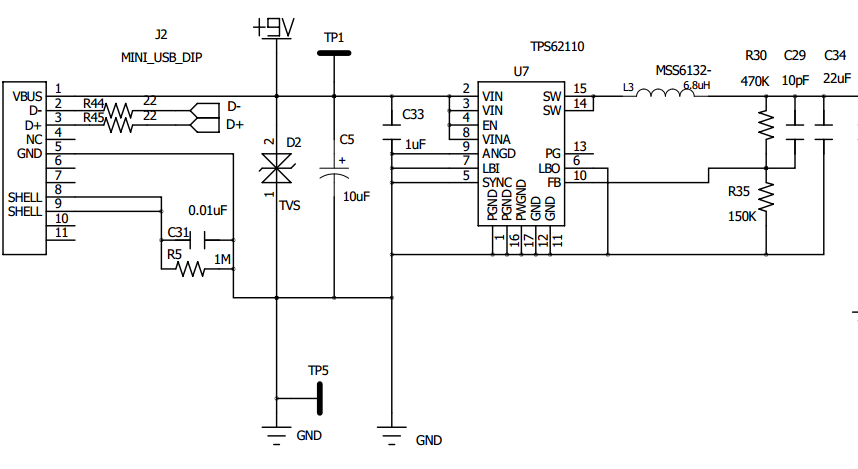
现在有个项目,使用tps62110从9V转到5V后发现辐射测试超标,由于电源适配器9V通过一条1m长的usb线连到tps62110,推测usb线和辐射超标有关系,特在usb线上加磁环绕了一圈后,辐射降低一些,但仍然超5个db,请问还可以用什么办法降低辐射?以下是原理图和PCB图
This thread has been locked.
If you have a related question, please click the "Ask a related question" button in the top right corner. The newly created question will be automatically linked to this question.
现在有个项目,使用tps62110从9V转到5V后发现辐射测试超标,由于电源适配器9V通过一条1m长的usb线连到tps62110,推测usb线和辐射超标有关系,特在usb线上加磁环绕了一圈后,辐射降低一些,但仍然超5个db,请问还可以用什么办法降低辐射?以下是原理图和PCB图
在接口附近靠近Vbus和GND的位置放一个10uF的陶瓷,会有改善。另外磁环再加大效果也不够好的,还是layout的高频环路太差,C33需要离芯片的VIN,GND脚更近。