This thread has been locked.

If you have a related question, please click the "Ask a related question" button in the top right corner. The newly created question will be automatically linked to this question.

紧急:bq24210的充不去电问题

Other Parts Discussed in Thread: BQ24210

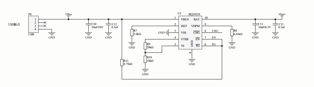
请问TI的工程师,我在使用BQ24210进行充电的时候,遇到了一种奇怪的情况,电路图设计如图所示,,

当锂电池的电量漏光电压几乎为0V,或者是因为其他原因,电池电压降低到1.8V时,当我把R7修改以调整充电电流的时候,如果充电电流设置为50mA,就会出现充电电流为0.01A,并且这个电流明显仅仅是系统中的漏电流,并没有真正的充到电池中,当我把充电电流设置为100MA的时候,充电就很正常了,我想问为什么会出现这种问题,我这边已经购买了几千片的这种芯片,但是要调整充电电流,我就担心,调整后会出现冲不进去电的情况。

希望TI的工程师,能尽快帮我解答,谢谢!

  • 顶一下,求帮忙呀

  • 当你的电池电压回复到比较高的时候,比如3.5V,此时如果设置50mA,这时候充电电流正常吗?

    其实当设置充电电流比较小的时候,充电电流误差会比较大,你看我们规格书的Kiset,在小电流的时候,从320到490,本身范围就比较的大,因此充电电流会有何预期有一定的偏差。

    我不知道你的电池电量是多少,一般我们设置0.3-0.5C比较多,如你的电量1000mAH,一般设置300mA到500mA充电。

  • 不好意思,回复过晚,

    我们使用的电池为42mAh,当电池电压在3.5V的时候,是可以正常冲进去电的。也就是说,当电池里面有些电,电池电压就差不多在3.5V左右,这个时候充电一切正常,当电池电压在1.8V以后的时候,50mA的充电电流设置,就不能正常工作了。

  • 如果是这样的话,我觉得是正常现象,电池当电压降到2.5V以下,充电电流只有快充的20%(规格书有写),也就是10mA左右,和你的测试数据是吻合的。电池的这个阶段叫做预充电。和快充是有些不一样的。

  • 但是有一个问题是:

    我这边充了差不多一晚上时间,但是电池仍然不能正常工作,这个就有点不正常了。

  • 那么你就需要考虑是不是电池有漏电情况。

    第二,你接了负载没有?负载是不是也在耗电?

  • 你好,我把电池去掉之后,在一些情况下仍然会出现10mA的一个电流,

    具体是这样:

    1,当电阻值为7.9k,对应的充电电流为50mA,当外接的电池管口空置的时候,出现一个10mA的电流,其对应的电池接口电压差不多在1.7V

    2,当电阻值为3.9k,对应的充电电流为100mA,当外接的电池管口空置的时候,  不会出现一个10mA的电流,其对应的电池接口电压在3.96V

    3,当电阻值为2k,对应的充电电流为200mA,当外接的电池管口空置的时候,不会出现一个10mA的电流

    这种情况给我的感觉就是这颗充电芯片当充电电流较小的时候,出现的漏电流其实在充电芯片消耗的。

    请问这种情况正常吗?

  • 你要是不确定这个10mA电流去哪里了,为什么不直接在电池端口用电流表直接测试一下。