Other Parts Discussed in Thread: LM25118
请问大神们,如果我设计一个输入6V-18V 输出6V的电源,当我的输入为6V,输出为6V的时候,会怎么样?
如果要要从电感上在绕一路圈数是电感上的两倍形成变压器,要求这路要在12V,这样又有什么问题吗?
This thread has been locked.
If you have a related question, please click the "Ask a related question" button in the top right corner. The newly created question will be automatically linked to this question.
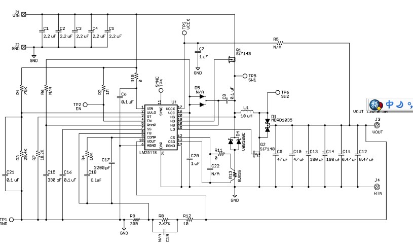
Other Parts Discussed in Thread: LM25118
请问大神们,如果我设计一个输入6V-18V 输出6V的电源,当我的输入为6V,输出为6V的时候,会怎么样?
如果要要从电感上在绕一路圈数是电感上的两倍形成变压器,要求这路要在12V,这样又有什么问题吗?
你好,
是什么应用,为什么要度一路12V,总共需要多大功率,12V是否要隔离,谢谢。
你好,
你可以把你的具体需求写的具体一点,输入多少,输出多少,功率多少,大家说不定可以帮你想出更合理的方案,谢谢。
在输入输出接近的时候或输入小于输出时,电感两端产生的压降有三种状态,Vin,Vin-Vout,Vo,续流的时候总是Vout;输入大于输出时,续流的试试也总是Vout。所以可以利用这个关系,只在续流的时候给耦合一路取电。所以你这个方案可行。gogogo