大侠们:
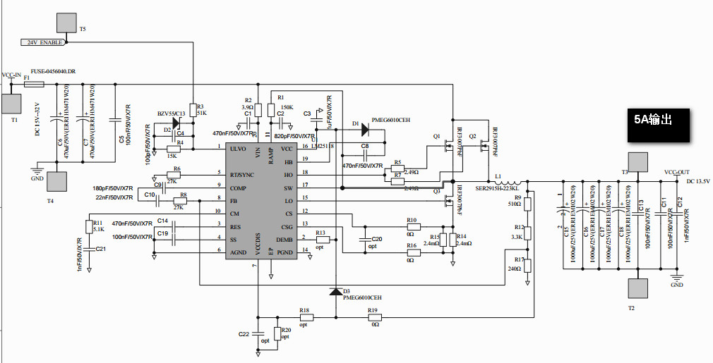
请教一下为什么这个电路上电调试一段时间后,输出电压与VCC引脚电压一致, 输入ULVO引脚电压5V左右正常,但是SS引脚无电压、HB引脚无驱动信号。 是否该芯片一致处于SANDBY模式,还是芯片坏了? 请指教,谢谢!
This thread has been locked.
If you have a related question, please click the "Ask a related question" button in the top right corner. The newly created question will be automatically linked to this question.
大侠们:
请教一下为什么这个电路上电调试一段时间后,输出电压与VCC引脚电压一致, 输入ULVO引脚电压5V左右正常,但是SS引脚无电压、HB引脚无驱动信号。 是否该芯片一致处于SANDBY模式,还是芯片坏了? 请指教,谢谢!
任何超过“绝对最大值”都会有机会永久损坏芯片,这个在规格书下面的“注释”有说明,损坏后肯定不能恢复了。
你好,
你没有理解standby的意思,即使芯片有standby mode,也不会一点输出都没有啊,所以肯定是坏了。
land wind:
您好!我刚开始做电源能推荐一些 开关电源环路补偿相关资料给我吗?非常感谢!
楼主可以去看一下德州仪器关于环路补偿的培训
- http://edu.21dianyuan.com/index/courses?category=10&level=0&speaker=0