This thread has been locked.

If you have a related question, please click the "Ask a related question" button in the top right corner. The newly created question will be automatically linked to this question.

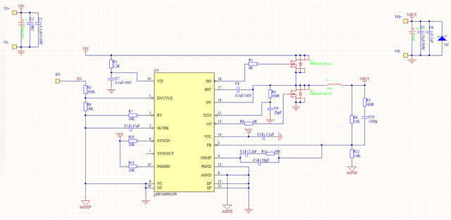
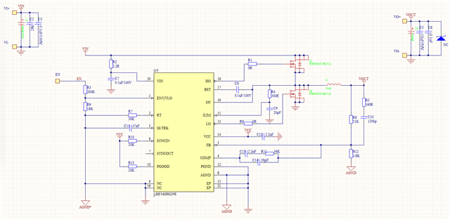
LM5145: LM5145的SW在高侧mos导通时也比电源输入低4V,这个正常吗

Part Number: LM5145

比如输入电压为48V,输出电压为12V,但是SW在在高侧mos导通时电压只有44V