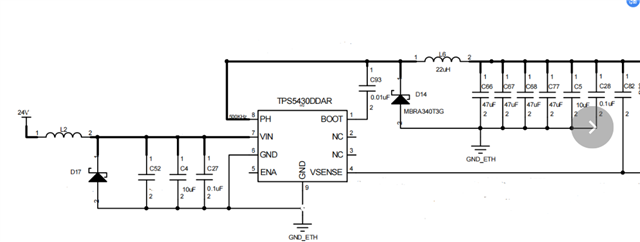
输入24V输出5V,电流100mA,输出正常,但是BOOT和PH之前的自举电容电压超范围,达到8.8-9V多,这个什么原因呢?
下图为原理图和C93两端的电压波形。


This thread has been locked.
If you have a related question, please click the "Ask a related question" button in the top right corner. The newly created question will be automatically linked to this question.