Other Parts Discussed in Thread: TPS7A47
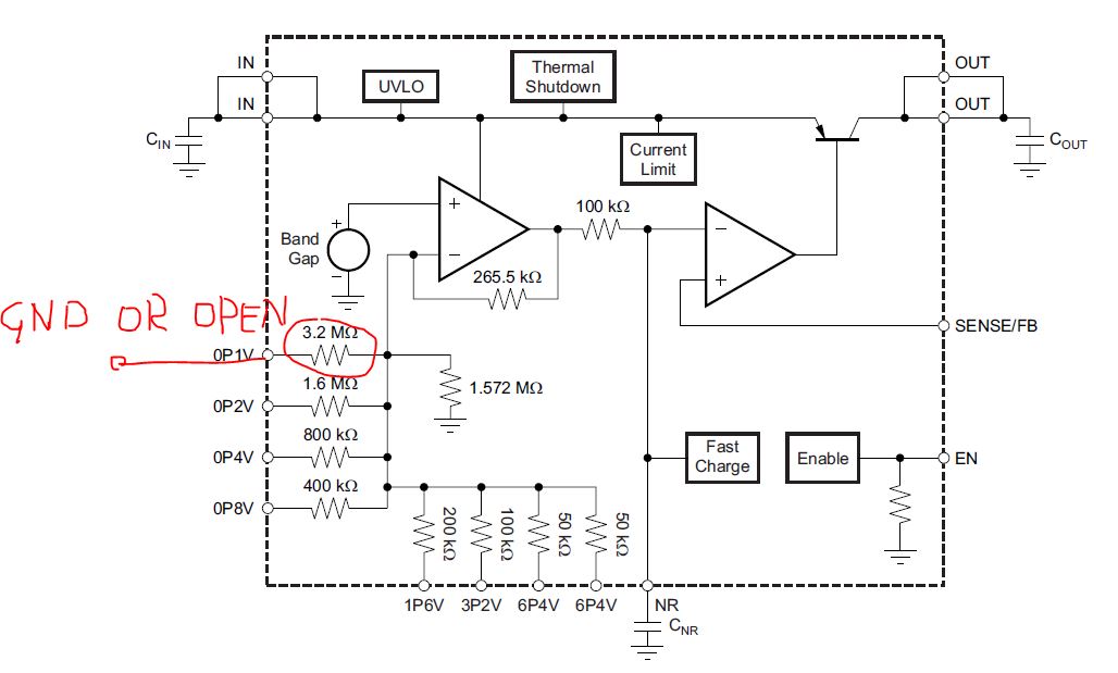
TPS7A47有8个可编程引脚,其中最小的是0.1V输出,接的是3.2M欧电阻,如果用GPIO控制,在高阻态时必须有足够大的电阻。
但是现在的微控制器的GPIO在高阻态时有uA级的漏电流,无法直接连接。有什么办法可以解决这个问题?
This thread has been locked.
If you have a related question, please click the "Ask a related question" button in the top right corner. The newly created question will be automatically linked to this question.
Other Parts Discussed in Thread: TPS7A47
TPS7A47有8个可编程引脚,其中最小的是0.1V输出,接的是3.2M欧电阻,如果用GPIO控制,在高阻态时必须有足够大的电阻。
但是现在的微控制器的GPIO在高阻态时有uA级的漏电流,无法直接连接。有什么办法可以解决这个问题?
看来你是想动态调整LDO的输出。
你可以考虑GPIO控制Mos的Vgs,Mos再连接TPS7A4701的管脚的办法来进行阻抗的匹配。
用数字开关可以吗?或者用可以独立控制的buffer可以吗